针对近期微信上发布的代办国家图书馆读者卡访问国图免费开放数字资源的信息,我们联系国家图书馆后,确认了相关查阅及具体办卡方式和要求,现通知如下,供老师们参考办理并相互转告。
一、国家图书馆数字资源的使用说明
目前通过国图读者门户系统,读者可以访问到的资源库数量如下表表示(截至2016年12月):
一、国家图书馆数字资源的使用说明
目前通过国图读者门户系统,读者可以访问到的资源库数量如下表表示(截至2016年12月):
该系统主要包括三种用户,读者卡用户、实名注册用户,非实名注册用户。读者检索、浏览资源时不需要登录,阅读资源全文时需要登录。其中,读者卡用户将可以访问全部开放的数据库资源,同时可以修改读者卡的登录密码;实名注册用户将可以访问大部分数据库资源,相对读者卡用户要少一些;非实名注册用户将可以访问少量数据库资源。
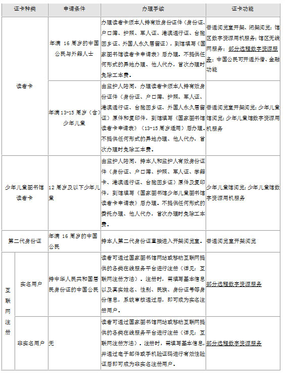
二、国家图书馆读者卡的办理
国家图书馆读者卡凭身份证本人直接去国家图书馆办理读者卡(或者也可以通过北京的朋友持办卡人身份证在自助机办理读者卡),国图不提供批量代办服务。
南京工业职业技术学院图书馆
2017年2月20日

